苏步青谷超豪纪念馆
网站首页
首页
学院概况
学院简介
历史沿革
机构设置
现任领导
师资队伍
师资介绍
教授名录
人才工程
学科建设
学科简介
机构平台
科研成果
人才培养
本科生教育
研究生教育
考研考博
服务地方
教师培训
科普活动
阳光敬老
暑期实践
招生就业
本科生招生
研究生招生
学生就业
信息中心
学院动态
媒体数理
教工公告
学生公告
讲座信息
党群工作
基层组织
教工党建
学生党建
党建特色
清廉数理
工会工作
学生天地
团学动态
学风建设
学科竞赛
科研创新
先进榜样
研究生动态
校友工作
校友故事
校友动态
校友基金
表格下载
表格下载
学院内网
学院文件
院务公开
教务公开
您当前的位置:
首页
>
学生天地
>
研究生动态
>
正文
学生天地
团学动态
学风建设
学科竞赛
科研创新
先进榜样
研究生动态
院务公开
院长信箱
slxy@wzu.edu.cn
人才招聘
温大数理学院期待您的加入!
学术交流
温州大学数理学院学术交流
研究生动态
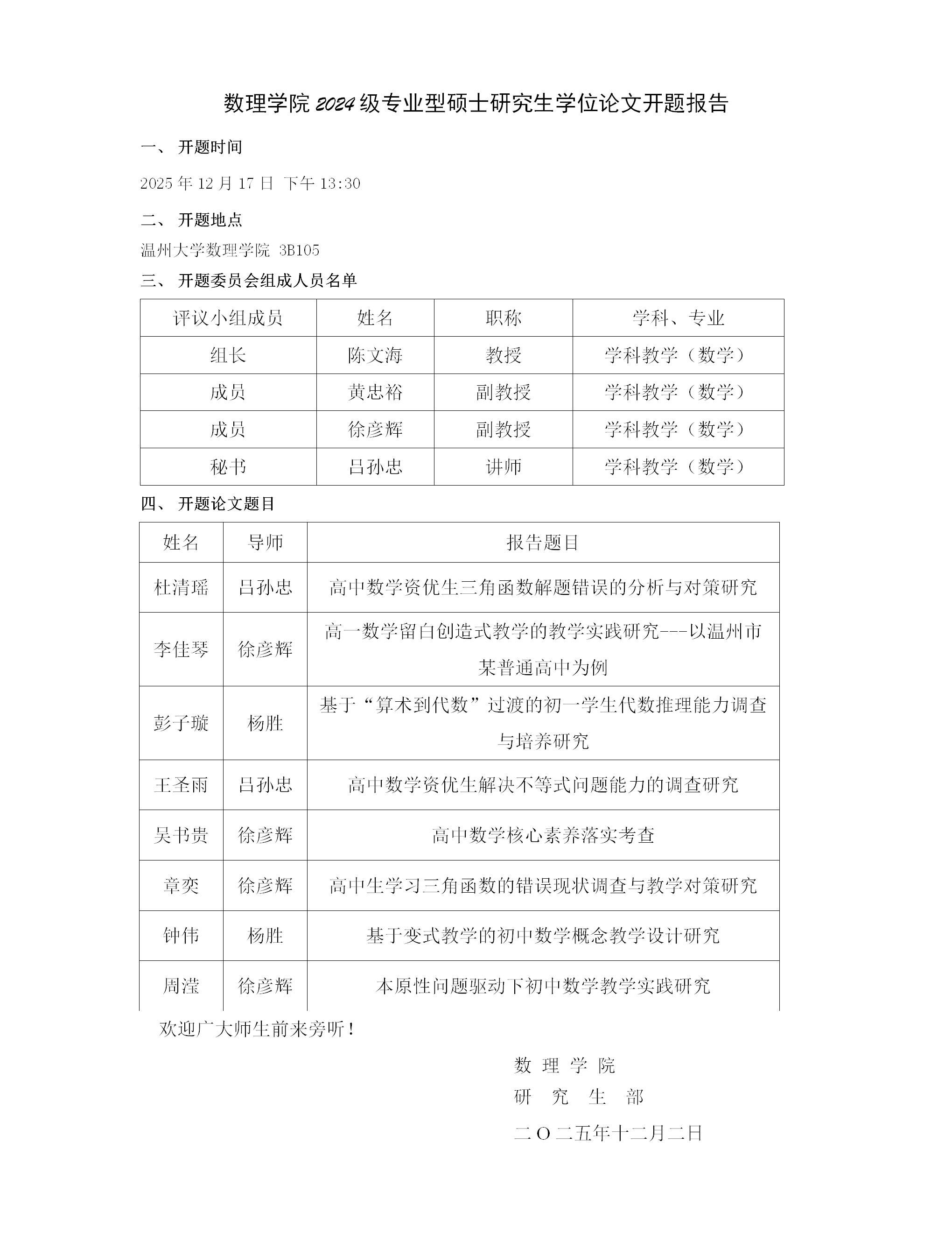
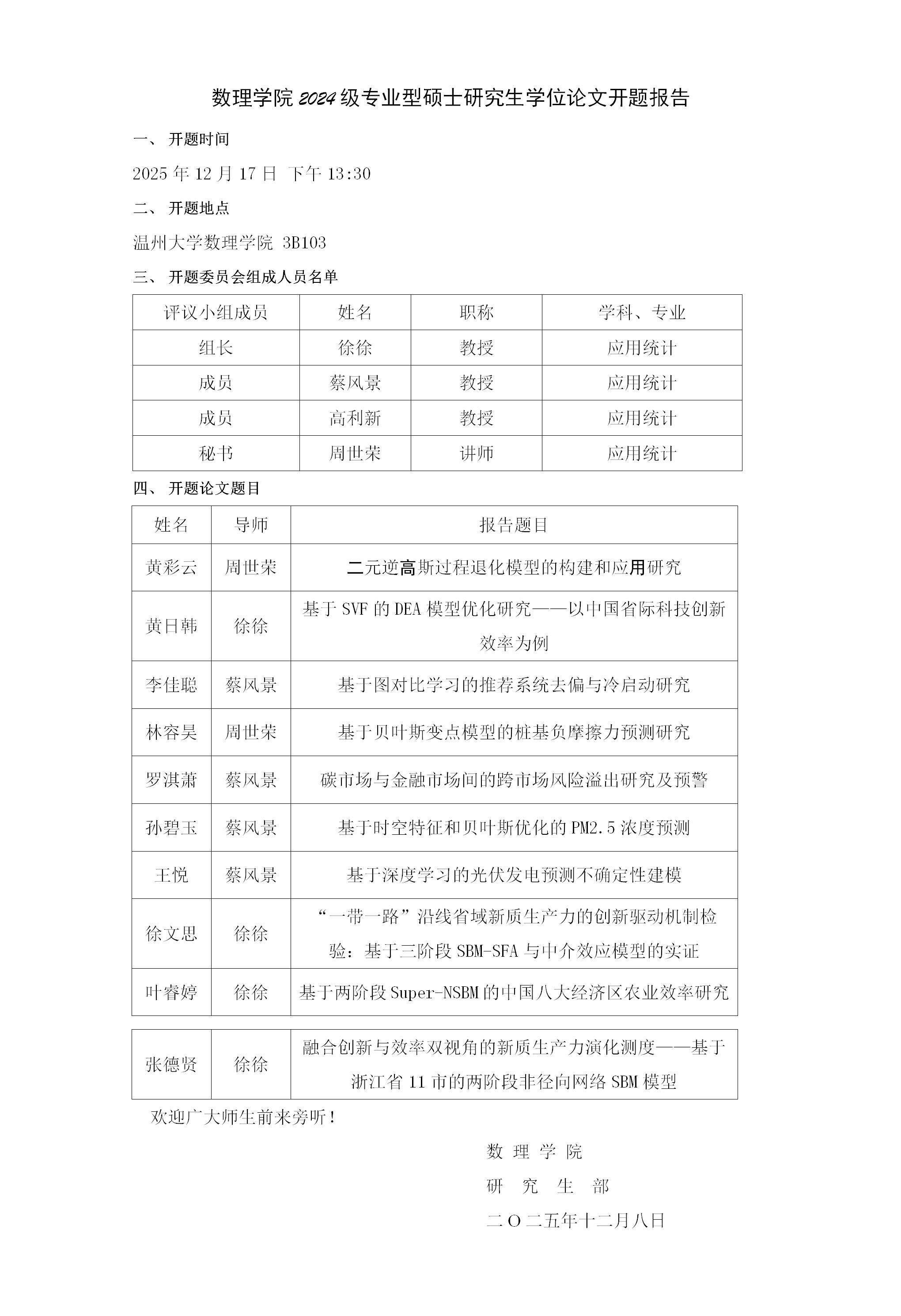
数理学院2024级专业型硕士研究生学位论文开题报告
来源:数理学院 浏览人数: 发布时间:2025-11-28
上一篇:
研途逐光·卓越领航|2025研究生国奖获得者风采展示(1)
下一篇:
数理学院2024级学术型硕士研究生学位论文开题报告(物理学)
[返回列表]
[打印本页]
快速通道
温州大学
行政办公网
温州大学图书馆
温州大学邮箱
经费信息公开
联系我们
地址:温州大学南校区3号楼
电话:00-86-0577-86689098
传真:00-86-0577-86689528
邮编:325035
邮箱:slxy@wzu.edu.cn
关注我们
版权所有
温州大学数理学院
浙ICP备07006821号-1
技术支持:
捷点科技